KY.COM彭小宁教授课题组在《Oncogene》在线发表论文
2019年9月2日,国际肿瘤领域经典期刊《Oncogene》在线发表了KY.COM彭小宁教授课题组研究长文(Article)“The role of microRNA-148a anddownstream DLGAP1 on the molecular regulation and tumor progression on human glioblastoma”。在该项研究中,研究人员从表观遗传调控角度对人胶质瘤细胞侵袭机制进行分析和探讨。
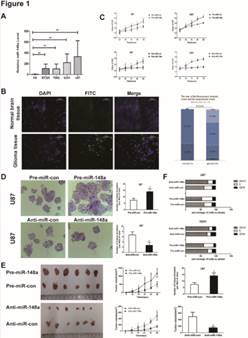
胶质母细胞瘤(glioblastoma,GBM)是恶性程度最高的脑胶质瘤,预后十分恶劣。影响GBM的恶性程度和患者预后因素的确切分子机制尚不清楚。通过挖掘癌症基因组图谱(The Cancer Genome Atlas,TCGA)数据库,课题组发现miR-148a在GBM中表达明显上调,miR-148a的表达水平与GBM患者的生存呈负相关关系;实验证明miR-148a通过直接靶向DLGAP1,在体外和体内都促进了GBM细胞的增殖和生长,并促进了GBM细胞的迁移、侵袭和EMT(上皮-间充质转化)过程。结合iTRAQ蛋白质组学数据和生物信息学分析,研究人员成功鉴定了31个新的miR-148a靶点,发现miR-148a功能主要参与细胞粘附信号通路,并与神经系统疾病有关。本文综合分析了miR-148a及靶基因的致癌作用,在GBM中参与和影响的生物学信号转导途径,揭示了miR-148a介导的GBM调控网络的新机制。这些结果有助于我们进一步了解miR-148a介导的GBM的疾病发生发展过程,并可能为GBM的治疗提供新的策略。
本研究工作获得国家自然基金等项目的支持。《Oncogene》是Nature出版集团的子刊,中科院及JCR论文分区一区刊物和TOP期刊,是癌症研究的国际四大刊物之一,其它三个刊物分别是《Cancer Cell》、《JNCI》和《Cancer Research》。
原文地址:https://www.nature.com/articles/s41388-019-0922-3

